方舟指令誓灵怎么突破

发表时间:2019-12-09

方舟指令誓灵怎么突破?誓灵突破可以大大增强誓灵的战斗能力,很多玩家都想要快点突破誓灵。但是不知道有什么方法去突破,下面小编就来给大家介绍下方舟指令誓灵突破方法,希望能帮助到大家。方舟指令誓灵突破方法介绍1、神迹演武这里参与这个对局的话,也可以轻松地拿到誓灵经验,这里玩的难度并不会很大,所以大家在玩的

【全文阅读】

《男士》官方同名手游6月3日爆笑公测

发表时间:2019-12-09

《男士》第四季已于5月20日正式回归,上线首日播放量便突破1800万次,再度刷新互联网剧播放记录。日前,由官方正版授权,乐恒互动研发发行的官方同名手游也是趁热打铁,宣布游戏将于6月3日(明日)正式开启公测。谁说玩休闲弹射游戏只需要知道个大背景就可以了,我们尊重的情节。每个怪物和主角鹏之间总有那么一种

【全文阅读】

冒险岛260级药水哪里买

发表时间:2019-12-09

冒险岛2游戏内到60级之后怎么购买60药水呢?还不清楚的朋友赶紧来看看吧,下面小编将为大家带来的是冒险岛260级药水购买详情。冒险岛2中新出的60级药水,很多玩家都还不知道要去哪里获得吧,是不是只能在拍卖1w一个买,想知道的答案的,来围观吧!特制橙色、白色药水那种,加1000以上的,今天刷新本刷的都

【全文阅读】

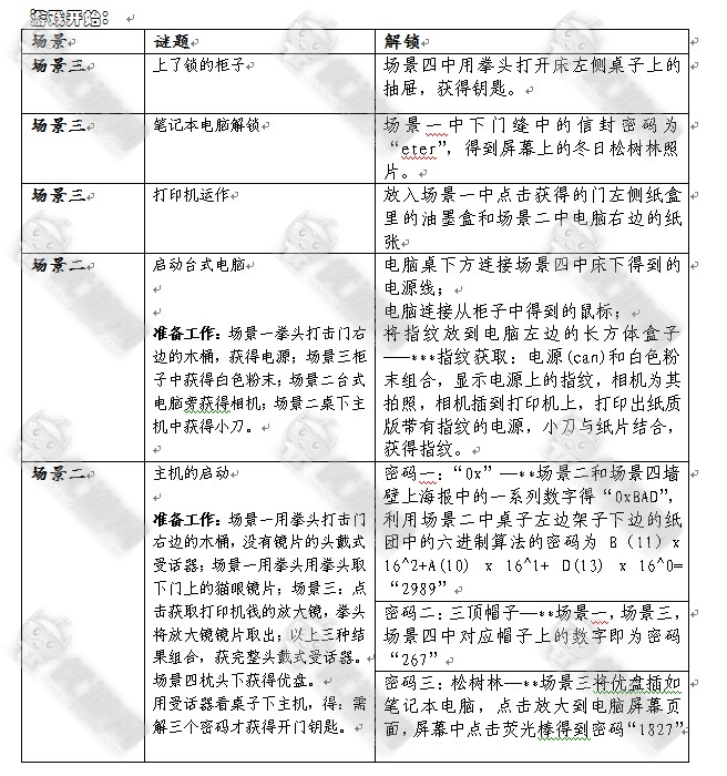
密室逃脱黑客篇通关攻略

发表时间:2019-12-09

密室逃脱黑客篇怎么通关?下面小编为大家带来密室逃脱黑客篇通关攻略:我们定义第一个有逃生门的场景为场景一;往右,有破碎电脑屏的场景为场景二;再往右,有上了锁的柜子的为场景三;最后,放有一张床的为场景四。

【全文阅读】

王者荣耀夏洛特同阵营是什么意思

发表时间:2019-12-09

王者荣耀夏洛特同阵营是什么意思?在夏洛特的试炼活动中,玩家与夏洛特同阵营参与1场对局即可获取夏洛特3日体验卡,与夏洛特同阵营获得胜利10场即可获取永久夏洛特。那么,夏洛特同阵营英雄有哪些呢?一起来看看吧!王者荣耀夏洛特同阵营是什么意思一般同阵营英雄是说一个阵营的,比如夏洛特是snk英雄,同阵营英雄应

【全文阅读】

《奇迹暖暖》登陆iOS热门游戏榜

发表时间:2019-12-09

换装养成手游《奇迹暖暖》自5月20日正式公测以来,凭借其清新精致的画风、独特创新的游戏玩法,公测后迅速登顶iOS免费榜榜首,而一周后即登陆iOSAPPSTORE首页热门游戏推荐。此前同在此榜单的,是《纪念碑谷》、《SimCity》等游戏大作,这也是女性游戏市场占据重要领地迈出的一大步。全新《奇迹暖暖

【全文阅读】

目前的关卡更新到第几关?【答案格式为:da答案,如:“da天天爱消除”】

发表时间:2019-12-09

目前的关卡更新到第几关?天天爱消除经典模式中的关卡闯关玩法相信许多玩家都在体验,对于关卡的了解程度都比较熟悉,经常会更新新的关卡,那么今天微信公众号答题玩法的答案就可以在游戏中发现哦。2018天天爱消除12月13日问题目前的关卡更新到第几关?2018天天爱消除12月13日答案【答题格式为da+答案,

【全文阅读】

旁观者Beholder三号房路线攻略心得

发表时间:2019-12-09

旁观者Beholder三号房路线攻略心得、接下来和小编一起看看1.最开始的作用是告知你老房主的特性,老头与婆婆都可以获得资讯。2.老头很讨厌别人撒谎,与他对话尽量不要选择撒谎,再就是他有枪小心点。3.老婆婆可以帮你处理水手的鱼罐头,如果你不想提前狗带就不要给她,选择几乎都是死。还是老老实实给商人吧。

【全文阅读】

崩坏3通天之塔怎么玩

发表时间:2019-12-09

崩坏3通天之塔怎么玩?崩坏3通天之塔全新挑战全面来袭,这次将有超过100层的挑战,但是玩家等级只有达到40级才可以参与。下面小编就来给大家介绍下崩坏3通天之塔的玩法。崩坏3通天之塔玩法攻略活动时间【开启时间】2018年12月29日10:00~2019年1月8日4:00【活动等级】40级及以上来组队吧

【全文阅读】

薛之谦4月29日深圳演唱会有哪些曲目

发表时间:2019-12-08

薛之谦在4月29日深圳所举办的演唱会准备了哪些曲目呢?相信许多朋友都非常迫不及待的想要知道,下面小编在这里为大家带来的是薛之谦4月29日深圳演唱会歌单介绍.

【全文阅读】

龙族幻想时之心7月16日第三部分怎么做

发表时间:2019-12-08

龙族幻想时之心7月16日第三部分怎么做?时之心是龙族幻想周年异闻,这个异闻被分成了几个部分,今天开启的就是第三阶段了。下面就是小编为大家带来的时之心异闻完整攻略了,大家一起来看看吧!龙族幻想时之心7月16日第三部分怎么做第一部分攻略到图书馆44-50捡芯片EVA处进行,触发回忆捉迷藏,找两人330-

【全文阅读】

Unity首款手游

发表时间:2019-12-08

Unity旗下新成立的移动发行部门UnityGames首款手游《天使长》(Archangel)今天正式登陆苹果商店。《天使长Archangel》是一款打斗非常精彩激烈的动作游戏。游戏充满了神秘压抑的浓厚气氛,玩家需要借助各式魔法、攻击技能来粉碎逐渐逼近的邪恶怪物。你杀死的怪物越多,你的力量将愈加强大

【全文阅读】

fategrandorder迪昂德鲍蒙实用性评测

发表时间:2019-12-08

fategrandorder迪昂德鲍蒙怎么样?下面小编为大家带来fategrandorder迪昂德鲍蒙实用性评测:真名:迪昂·德·鲍蒙职阶:Saber个人评价:准一流筋力:A耐久:B敏捷:B魔力:C幸运:A宝具:C技能:心眼(真),C级,游戏效果是给自己赋予回避状态(1回合)&防御力提升(3

【全文阅读】

换装玩法中,17至20关属于第几个难度等级?(可登陆游查找答案)【答案格

发表时间:2019-12-08

换装玩法中,17至20关属于第几个难度等级?对于换装玩法相信许多玩家都非常熟悉,其中关卡也是分为多等级的,今天的答案就和换装关卡等级玩法有关。下面就和小编一起看看今天的答案是什么。2018天天爱消除9月27日一题问题换装玩法中,17至20关属于第几个难度等级?2018天天爱消除9月27日一题答案【答

【全文阅读】

《暗黑战神》公会战:开创公会争霸之路

发表时间:2019-12-08

《暗黑战神》公会战传闻已久,这次真的真的就要来啦!在公会战玩法开启前夕,先让小编带着你来看看,暗黑战神公会战有什么特别的地方吧!许多《暗黑战神》的玩家上线时间并不一致,为了让大家都能够参与到公会战中来,此次即将推出的公会战系统是以异步交互为主的,分为周六、日两天完成不同赛程。并且,与其他游戏公会战不

【全文阅读】

奇迹暖暖11月26日大喵限时制衣活动

发表时间:2019-12-08

奇迹暖暖11月26日大喵限时制衣活动怎么玩?奇迹暖暖大喵限时制衣活动即将开启,在奇迹暖暖游戏中这是一个限时活动,玩家一定要把握机会哦。下面小编就来给大家介绍下这次活动的详情。奇迹暖暖11月26日大喵限时制衣活动详情亲爱的暖粉:奇迹暖暖将开启大喵限时制衣活动,同步加入特惠礼包助力!快来看看吧~大喵限时

【全文阅读】

QQ飞车手游粉色嘟嘟胎印怎么得

发表时间:2019-12-08

QQ飞车手游粉色嘟嘟胎印怎么得?QQ飞车手游最近上线了甜蜜大富翁活动,在这个限时活动中玩家可以获得限时道具甜蜜奶瓶。下面小编就来给大大家详细的介绍下QQ飞车手游粉色嘟嘟胎印获得方法。QQ飞车手游粉色嘟嘟胎印获得攻略甜蜜奶瓶*50=粉色嘟嘟胎印(永久)粉色嘟嘟胎印粉色的胎印少女心满满,再加上一只只憨态

【全文阅读】

rop第六节第十关怎么过

发表时间:2019-12-08

以下是小编为大家带来的rop第六节第十关过关攻略:先拆解复杂的图案,发现给的是三点连线的点连着3条线,其中两条线上只有2个点,一条线上有3个点(不包括中间点在内)。于是我们把有三个连线的点作为雨伞图案的顶点,有三个点的线放在最下面,另外两条构成伞边,如图所示。另一边伞边同样对称摆放,完成例图。

【全文阅读】

《少女咖啡枪》全平台上线

发表时间:2019-12-08

西山居二次元手游《少女咖啡枪》今日全平台上线!精美的人物立绘、酷炫的战斗场景;热血的多人对战模式,独特的咖啡馆恋爱养成系统,这些元素通通齐聚在《少女咖啡枪》游戏中。更有中日双语人气cv配音演绎、岛国绝赞电音天团献声主题曲!这样一款ACG巨作,堪称二次元玩家的福音!就在今天,和你心爱的萌妹携手,一起拯

【全文阅读】

街机射击大作《坦克入侵者》即将登陆双平台

发表时间:2019-12-08

由MgaiaStudio公司发行的射击类游戏《坦克入侵者(TankInvaders)》一经面世便斩获了包括2013年巴西电子游戏座谈会举办的独立游戏节的最佳手机游戏在内的多个奖项。这款冠军之作将于8月28日登陆iOS以及Android平台。《坦克入侵者》是一款带有浓郁的复古街机色彩的坦克射击游戏,在

【全文阅读】
火爆游戏
  • 奥特曼传奇英雄1.9.2卡捷德的版本

  • 重生之花都修仙破解版

  • 觅长生破解版

  • 火影忍者训练师

  • 忍者意志破解版

  • 激射萌娘9.0破解版

  • 守住城堡游戏

  • 熊出没之熊大快跑2周年版

  • 打大a最新版游戏